PE 编辑脱靶技术
-
Prime编辑技术作为一种精准基因组编辑工具,凭借其无需双链DNA断裂(DSBs)、无需供体DNA模板即可实现碱基替换、插入和缺失的特性,在科研与临床应用中展现出广阔前景。然而,脱靶效应作为基因组编辑技术临床转化的核心关切之一,其在Prime编辑系统中的全基因组鉴定仍面临挑战——现有方法多依赖计算预测近同源序列或基于核酸酶的间接评估,存在较高的假阳性和假阴性风险。在此背景下,一篇发表于国际顶级期刊《Nature Methods》的研究论文为这一领域提供了突破性解决方案。
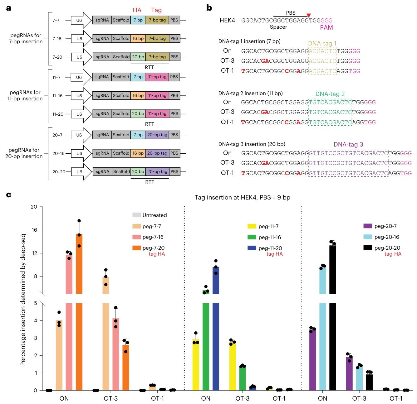
该论文题为“Genome-wide profiling of prime editor off-target sites in vitro and in vivo using PE-tag”,由Shun-Qing Liang、Pengpeng Liu等学者共同完成,于2022年4月13日接收,2023年3月17日接受,在线发表于2023年,DOI为10.1038/s41592-023-01859-2。《Nature Methods》作为生命科学领域的权威期刊,2023年影响因子为47.99,其发表的研究通常代表相关技术领域的重要进展。该研究创新性地开发了一种名为PE-tag的全基因组脱靶位点鉴定方法,通过在Prime编辑活性位点附着或插入扩增标签,实现了对体外纯化基因组DNA、哺乳动物细胞系及成年小鼠肝脏中Prime编辑脱靶位点的精准捕捉。这一方法不仅灵敏度高、操作便捷,还能直接反映Prime编辑的功能性活性,为系统评估Prime编辑的安全性、优化向导RNA设计提供了关键工具,对推动Prime编辑技术的临床转化具有重要意义。
咨询微信
"));
