研究RNA m6A修饰利器
m6A-meRIP-seq
-
RNA修饰是指发生在RNA分子上的各种化学修饰(已超160种),每种修饰都有相应的功能,如:稳定结构、出核运输、可变剪接、翻译识别等。其中甲基化修饰是主要形式之一,约占2/3,RNA的甲基化修饰多位于mRNA、tRNA、rRNA和其他非编码RNA上。其中m6A修饰(N6-methyladenosine),是指在RNA腺嘌呤第6位氮原子上的甲基化修饰,修饰位点附近序列高度保守,随着NGS的广泛应用,RNA修饰得到了广泛研究,已是表观遗传领域的热点,而MeRIP-seq则是研究m6A修饰强有力的技术之一。
MeRIP-seq是将MeDIP、RIP及RNA-seq技术结合起来,在全基因组范围内精确检测RNA甲基化,对RNA样品进行片段化,利用特异性的RNA甲基化抗体进行免疫共沉淀反应,将获得的甲基化修饰片段测序。同时,需要设计Input对照样(类似与ChIP-seq)消除背景。
m6A-meRIP-seq
-
构建meRIP-seq文库,主要分为以下几步:
1、提取总RNA,使用DNase I,去除DNA污染;
2、沉淀RNA,乙醇洗涤,将产物置于超纯水中;
3、测RNA浓度,热循环仪中孵育将RNA片段化;
4、评估RNA片段化大小(200nt左右);
5、加入抗m6A抗体孵育;
6、洗脱富集RNA;
7、构建cDNA文库;
8、上机测序。
文库构建
-
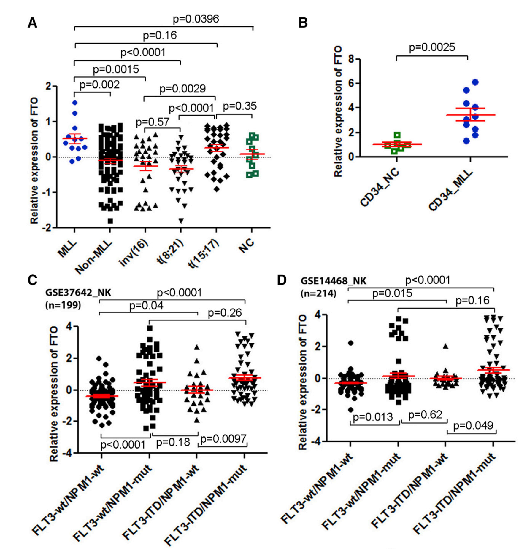
2016年,《Cancer Cell》杂志刊发了陈建军、何川课题组共同完成的研究成果,文章报道了FTO作为6甲基腺苷脱甲基酶(m6A demethylase),在急性髓白血病(AML)中扮演着重要角色。FTO在多种AML(染色体重排、突变等)中高表达,其通过降低mRNA转录本的m6A修饰水平来调节ASB2,RARA等靶基因的表达,可以促进由白血病原癌基因介导的细胞转化、白血病发展,并且抑制全反式维甲酸(ATRA)诱导的AML细胞分化,证明了m6A甲基化和相应蛋白在癌症中的功能重要性,并为白血病的发生和药物反应提供了指导性见解。
在本研究中,证明了FTO,一个肥胖风险相关基因和第一个被发现的m6A橡皮擦,在造血细胞转化和白血病发生中起着关键的致癌作用。简言之,FTO表达可由某些致癌蛋白质(例如,MLL融合蛋白、PML-RARA、FLT3-ITD和NPM1突变体)上调,因此FTO在AML的某些亚型中异常上调,例如t(11q23)/MLL重排、t(15;17)、FLT3-ITD和/或NPM1突变的AML。
咨询微信
