m1A-quant-seq:单碱基分辨率精准定量 RNA 修饰的革命性技术
-
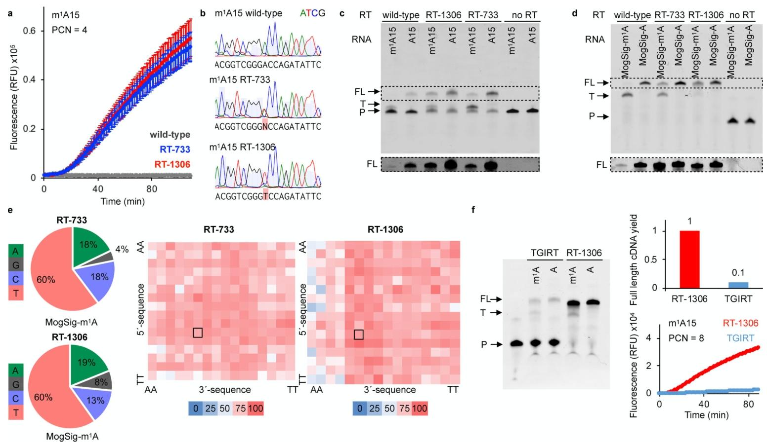
m1A-quant-seq 是一项突破性技术,通过定向进化 HIV-1 逆转录酶获得高性能变体 RT-1306,结合 AlkB 脱甲基酶处理和合成 m¹A 寡核苷酸内标,实现全转录组范围内 m¹A 修饰的单碱基分辨率定位与定量分析;其背景突变率低至 0.25%,可检测低至 8% 的修饰丰度,在 HEK293T 细胞中鉴定出 548 个高置信度 m¹A 位点,覆盖 mRNA、lncRNA 等多类 RNA,兼具单碱基精准性与宽动态范围定量能力,为 RNA 修饰机制研究、疾病标志物发现及药物研发提供了革新工具。
m1A-quant-seq
a b PCR primers NH2 steric RTase IVT RT primer T T111111ITIT5 5' N Cycles T T7 promoter Variant +DFHBI-1T clash read-through 5' N- CH )H H-N 5个 LLLL TTTT5 33mer RNA PCR product R R stop 5 X=mA H X→U X→A/G/C U C d U -AUAGA UAUCUG 0.04 0 m1A15 U15 A15 RT primer Full-length pd. Stop pd. 4 0 40 80 9 15 5X 二 X RT CUGGCA 2 Control Control U15 m1A15 U15 A15 full-length stop 一 GAGUGU- A15 1 m1A15 正 PCR GAGGC5 CUCCG PCR Cycle Number=4 X= =U U15 0 X: 【=A A15 0 40 80 IVT 10 C X=miA m1A15 Time (min)
-
1.RNA 处理:提取总 RNA,除 DNA、小 RNA ,富集 PolyA ,片段化。
2.加内参:加入 Spike - in RNA。
3.逆转录:用改造逆转录酶引入突变。
4.建库测序:制备文库并测序。
5.分析定量:处理数据,依 Spike - in RNA 校准,算 m¹A 修饰比例。
文库构建
分析流程
-
在生命科学领域,RNA 修饰研究近年来成为焦点,其中 N1 - 甲基腺嘌呤(m¹A)修饰因在基因表达调控、细胞生理过程以及疾病发生发展中发挥关键作用,备受关注。准确检测和定量 m¹A 修饰位点,对深入理解其功能机制极为重要。m¹A - quant - seq 技术应运而生,为该领域研究开启了新的篇章。 例如,发表于《Analytical Chemistry》(影响因子 8.008,2020 年发表,doi: 10.1021/acs.analchem.9b04454 )的论文 “Quantification and Single - Base Resolution Analysis of N1 - Methyladenosine in mRNA by Ligation - Assisted Differentiation” ,通过连接辅助差异化方法实现了对 mRNA 中 m¹A 的单碱基分辨率定量检测。而发表于《Nature Chemical Biology》(影响因子 12.514,2016 年发表,doi: 10.1038/nchembio.2078 )的 “Transcriptome - wide mapping reveals reversible and dynamic N (1) - methyladenosine methylome” ,利用 m¹A - IP - seq 等技术在转录组范围绘制了 m¹A 图谱。这些研究都凸显了精确分析 m¹A 修饰的重要性,也为 m¹A - quant - seq 技术的发展奠定了基础。
咨询微信
