转录组测序利器
LncRNA-seq
-
长链非编码RNA(long coding RNA,lncRNA)是一类转录长度超过200nt且不编码蛋白的RNA分子。最初认为lncRNA是基因组转录的“噪音”,不具备生物学功能。得益于NGS的广泛应用,针对lncRNA的研究得以深入,人们发现lncRNA能在表观遗传调控、转录调控、转录后调控等,多层面参与基因调控。
研究发现lncRNA可根据其在参考基因组上的位置,归于以下五类中的一种或五种:sense、antisense、bidirectional、intronic、intergenic,这在很多综述都可以看到。也可以分成更多类型:反义型(antisense lncRNAs)、内含子型(intronic lncRNAs)、反向型(divergent lncRNAs)、基因间型(intergenic lncRNAs)、启动子上游型(promoter upstream lncRNAs)、启动子型(promoter-associated lncRNAs)、转录起始位点型(transcription start site-associated lncRNAs)。总之,结合生物信息学分析手段和现有的各种数据库,能够帮助科研工作者快速发掘具有重要调控功能的lncRNA,并分析其与特定生物学过程的关系。
LncRNA-seq
-
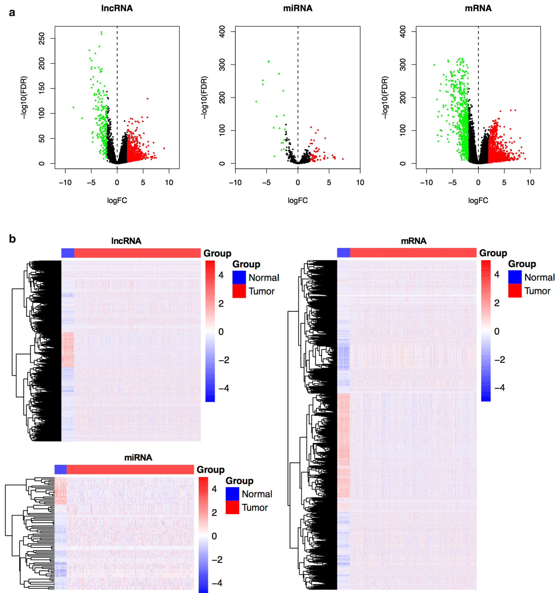
2018年9月,《Translational Medicine》刊发了吉林大学刘宁教授团队的研究成果。该研究从Cancer Genome Atlas数据库中获取乳腺癌(Breast Cancer,BC)的RNA数据和临床特征数据。然后在BC组织和正常乳腺组织样品之间鉴定出差异表达的lncRNA(DElncRNA),DEmRNA和DEmiRNA。
建立了BC的lncRNA-miRNA-mRNA ceRNA网络,并进行了ceRNA网络中与lncRNA相互作用DEmRNA的基因肿瘤学富集分析。使用单变量和多变量Cox回归分析,开发了一组4-lncRNA标记用于预测BC患者的生存率。并根据患者特征评估该模型的性能。
研究者在BC和正常乳腺组织样品之间总共发现了1061个DElncRNA,2150个DEmRNA和82个DEmiRNA。建立了由8个DEmiRNA,48个DElncRNA和10个DEmRNA组成的BC的lncRNA-miRNA-mRNA ceRNA网络。进一步的基因肿瘤学富集分析显示,与ceRNA网络中lncRNA相互作用的DEmRNA参与细胞前缘,蛋白酶结合,α-连环蛋白结合,γ-连环蛋白结合和腺苷酸环化酶结合。对DE1ncRNA的单变量回归分析揭示了与BC患者OS相关的7种lncRNA(ADAMTS9-AS1,AC061992.1,LINC00536,HOTAIR,AL391421.1,TLR8-AS1和LINC00491)。
多变量Cox回归分析显示,这些lncRNA中的4个(ADAMTS9-AS1,LINC00536,AL391421.1和LINC00491)具有显著的预后价值,并且它们的累积风险评分表明该4-lncRNA标记可独立预测BC患者的OS。此外,与3年生存率相关的4-lncRNA标记曲线下面积为0.696。
咨询微信
