染色质外环状DNA研究利器
Circle-seq
-
环状DNA是自然界中普遍存在的一种DNA分子形式,如,细菌基因组DNA、质粒、线粒体DNA等。在真核生物中还有一类特殊的环状DNA分子,它们是从正常基因组中分离或脱落下来,游离于染色体基因组之外,以特殊的方式参与生理或病理过程。鉴于它们是独立于染色质之外的DNA分子,便统称为染色体外DNA(ecDNA),由于多是环状形式,因此统称为染色质外环状DNA(eccDNA),报道发现它们存在于多个物种,如,酵母、线虫、果蝇、哺乳动物、植物等。
最初ecDNA的发现,可以追溯到1964年,由 Hotta Y和Bassel A前辈报道发现。他们选择了小麦胚乳和野猪精子进行研究,通过分离细胞核,提取DNA后进行显微观察,发现了游离于染色质之外的环状DNA分子(ecDNA),受限于当时的技术在全基因组水平上的研究未曾有之。
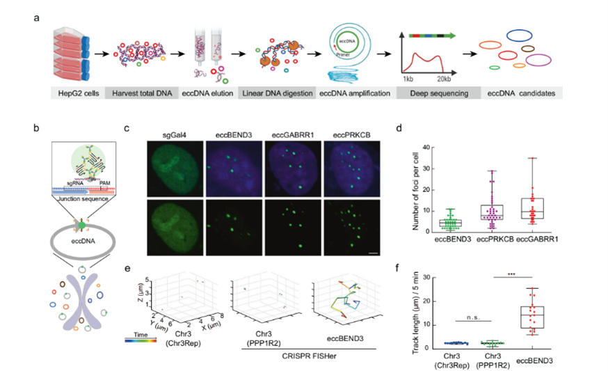
目前研究eccDNA强有力的方式之一是Circle-seq技术,基于质粒提取、酶切消化和高通量测序技术,根据线性DNA和环状DNA结构和化学性质的差异性,将裂解细胞通过柱纯化、去除线性DNA、滚环式扩增,三大步骤进行eccDNA的富集,结合高通量测序获取eccDNA的序列信息(Moller, Parsons et al. 2015)。
关注官方公众号,了解更多详细内容。
ecDNA/eccDNA
-
-
2022年9月,西湖大学宋春青及申恩志共同通讯在Cell Research(IF=46)杂志在线发表题为 CRISPR FISHer enables high-sensitivity imaging of nonrepetitive DNA in living cells through phase separation-mediated signal amplification (介绍了一种强大的基于CRIPSR的活细胞单拷贝基因成像标记系统CRISPR FISHer)由于eccDNA体积小,用DAPI染色或DNA FISH荧光原味杂交。对其可视化具有挑战性。
作者将CRISPR FISHer用于研究活细胞中的eccDNA。首先从HepG2细胞中分离并测序eccDNA.其中,eccBEND3、eccGABRR1和eccPRKCB的序列分别通过三轮PCR、TA克隆和Sanger测序进行了独立验证。eccDNA连接序列被选为CRISPR FISHer靶向位点,因为它们在人类基因组中不存在,CRISPR FISHer能够特异靶向。
-
细胞样品
选取新鲜细胞进行细胞计数,液氮速冻后干冰寄送,细胞数目大于1×10^7/份,建议样品制备 2~3 份。
动物组织
选取新鲜组织,质量大于50mg/份,取样时剔除冗余部分,保证组织的单一性,建议取材后用生理盐水漂洗,以去除血渍和污物,液氮速冻,-80℃保存。建议样品制备 2~3 份。
植物组织
选取取幼嫩组织,如嫩叶,根尖,幼苗等,质量大于3g/份,建议取样后用清水漂洗去除污物,纸巾吸干水分后液氮速冻,-80℃保存。建议样品制备 2~3 份。
血液样品
采血时,血清、血浆总体积大于4ml/份;-80℃保存。建议样品制备 2~3 份。
Total DNA样品
寄送的Total DNA量应当 > 10μg,获取total DNA后,务必电泳检验DNA有无降解,-80℃保存。建议样品制备 2~3 份。
具体细节,详询销售或技术人员。
咨询微信
