研究RNA ac4c修饰利器
ac4c-meRIP-seq
-
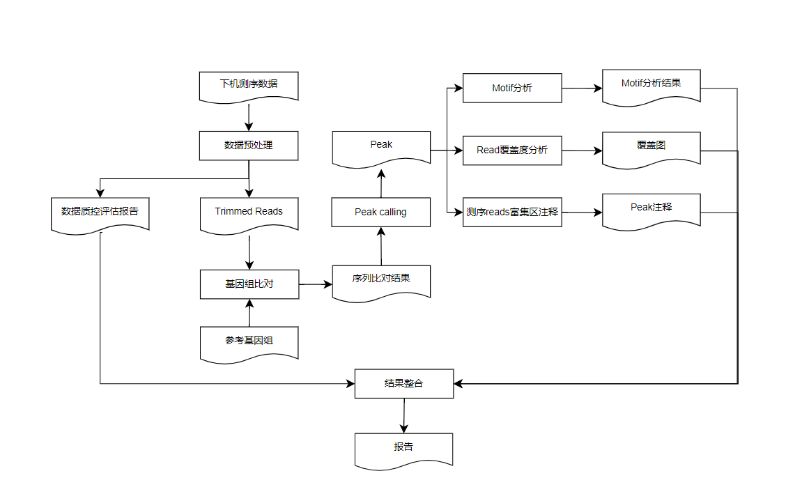
RNA修饰是指发生在RNA分子上的各种化学修饰(已超160种),每种修饰都有相应的功能,如:稳定结构、出核运输、可变剪接、翻译识别等。 ac4C(N4-acetylcytidine,N4位乙酰胞嘧啶)是一种真核原生生物保守的化学修饰。首次发现于细菌tRNA met的反密码子第一位,其存在保证了翻译过程的准确性,近期研究显示mRNA上也存在大量的ac4C。该修饰可以促进蛋白翻译,影响RNA的稳定性与可变剪切,调控基因表达。 随着NGS的广泛应用,RNA修饰得到了广泛研究,已是表观遗传领域的热点,而acRIP-seq则是研究ac4C修饰强有力的技术之一,该技术基于抗体特异性结合乙酰化修饰的碱基的原理,以RNA免疫共沉淀富集乙酰化修饰片段为基础,通过高通量测序在全转录范围内研究乙酰化的RNA区域,同时,需要设计Input对照样(类似与ChIP-seq)消除背景(Arango et al., 2018)。
ac4c-meRIP-seq
-
-
《Targeting N4-acetylcytidine suppresses hepatocellular carcinoma progression by repressing eEF2-mediated HMGB2 mRNA translation》发表于Cancer Communications。研究团队来自华中科技大学同济医学院附属同济医院等多个机构。本研究聚焦于 N4 - 乙酰胞苷(ac4C)这种新型 mRNA 修饰在肝细胞癌(HCC)中的作用。研究发现 HCC 中 ac4C RNA 水平和 N - 乙酰转移酶 10(NAT10)表达显著增加,且 NAT10 高表达与患者不良预后相关。机制上,NAT10 促进 ac4C 修饰,增强真核延伸因子 2(eEF2)与 HMGB2 mRNA 结合,提升 HMGB2 翻译,推动肿瘤进展。此外,研究筛选出 Panobinostat 可有效抑制 NAT10 介导的 ac4C 修饰,在体内外均展现出良好的抗 HCC 效果。该研究为 HCC 的诊疗提供了新的潜在靶点和治疗策略 。
主要探究了 NAT10 对 ac4C mRNA 修饰和整体 mRNA 翻译的影响。通过 acRIP-seq 分析,在对照组 MHCC-97H 细胞中鉴定出 11,591 个 ac4C 峰,涉及 4,784 个修饰转录本,NAT10 缺陷型细胞则有 3,148 个峰和 691 个修饰转录本,有 9,052 个峰在敲低细胞中消失。检测到的峰富集 “CXX” 基序,且 ac4C 在不同 RNA 区域的分布模式在两组相似。
咨询微信
