温和超快 GLORI 2 .0 :
万细胞级样本 m 6 A 单碱基绝对定量技术
-
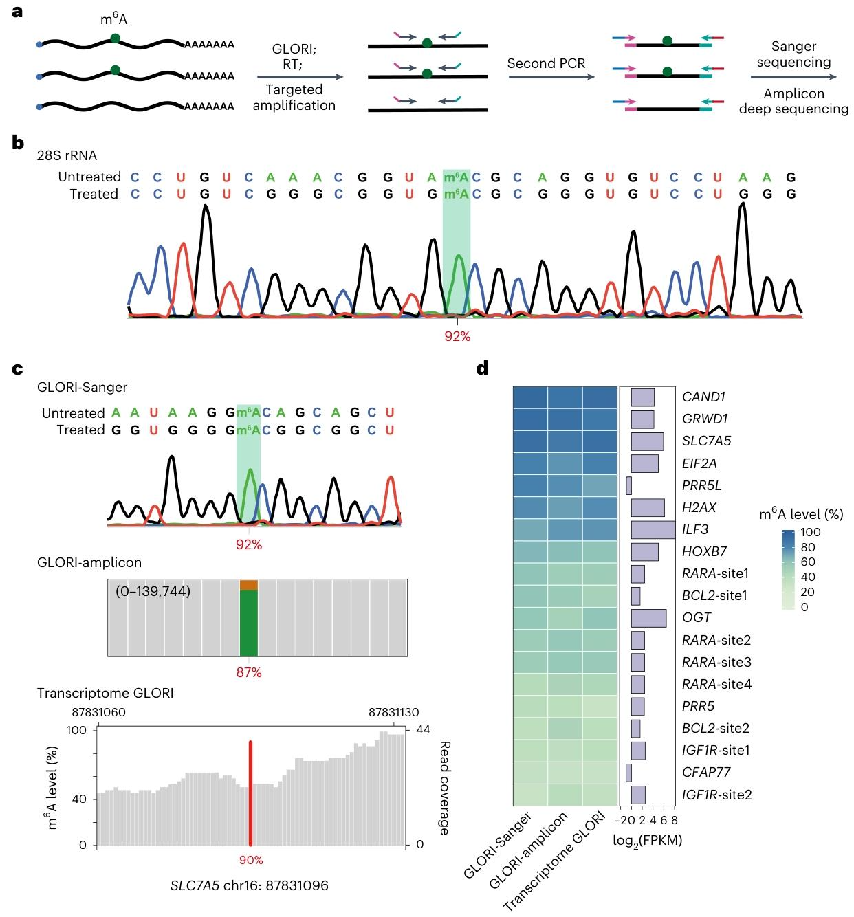
GLORI 2.0是基于化学脱氨基反应的m6A单碱基绝对定量技术,创新采用“一锅法”化学反应,剔除传统G保护步骤,利用乙二醛与亚硝酸钠协同作用,在50°C下10分钟内将未甲基化腺苷高效转化为肌苷,完整保留m6A位点并以未转换A信号精准定位定量。硼酸缓冲体系维持温和pH,显著提升RNA完整性,使起始材料降至10,000细胞等效RNA(2 ng mRNA)。
该技术实现>99%的A-to-I转换率,合成RNA验证显示检测值与预期修饰水平线性相关(r=0.9992),生物学重复甲基化水平相关系数达0.95。
GLORI 2 .0
-
GLORI-seq 生信分析流程:
1.去除接头(trim-galore)及去重(fastx-toolkit)
2.原始reads及清理后reads质控(fastqc)
3.准备分析用索引及注释,其中注释可选(GLORI-tools)
4.比对至索引、分析m6A位置、定量及注释(GLORI-tools)
5.计算修饰位点所在基因元件(bedtools、GUITAR)
6.m6A相关motif分析(HOMER)
7.差异分析(视样本情况而定)(methylKit),筛选标准:|meth_diff|>=10且p<0.05 8.组内修饰/差异修饰相关通路富集分析(clusterProfiler)
9.结果可视化(ggplot2)
10.结果验证
分析流程
GLORI - seq 流程如下:
1.G 保护(G Protection):利用乙二醛(Glyoxal)对鸟嘌呤(G)进行保护处理,使其转化为 G’,避免后续反应中 G 被误修饰。
2.A 脱氨(A Deamination):采用超快一锅法,加入 NaNO₂、乙二醛和 H₂O₂,在 10 分钟内对腺嘌呤(A)进行脱氨处理,使 A 转化为 A’。
3.G 去保护检测(G Deprotection Detection):对已保护的 G’进行去保护处理并检测,通过分析 G 的最终状态,结合 A 的脱氨结果,实现 RNA 修饰位点的精准解析。
4.处理效果验证:通过电泳,对比未经处理(Untreated)与 GLORI 处理后的 RNA 样本,验证流程准确性与一致性,确保修饰位点分析可靠。
文库构建
-
文章:Mild and ultrafast GLORI enables absolute quantification of m6A methylome from low-input samples
期刊:Nature Methods (IF 36.1)
Pub Date : 2025-05-05
DOI:10.1038/s41592-025-02680-9
在表观转录组学研究中,N⁶-甲基腺苷(m6A)作为真核生物mRNA中最丰富的修饰类型,其单碱基分辨率的精准定量对揭示基因表达调控机制至关重要。然而,传统技术在低输入样本兼容性、反应温和性及单碱基定量准确性上存在显著局限。GLORI 2.0作为基于化学脱氨基反应的新一代技术,通过创新“一锅法”流程突破了这些瓶颈——其剔除传统鸟嘌呤保护步骤,仅需10,000个细胞等效RNA(2 ng mRNA)即可在50°C下通过10分钟高效反应实现未甲基化腺苷向肌苷的超99%转化,同时完整保留m6A位点用于单碱基定位与绝对定量。该技术凭借硼酸缓冲体系维持RNA完整性,结合合成RNA验证的高线性相关性(r=0.9992)与生物学重复可靠性(r=0.95),不仅能在转录组范围检测超13万m6A位点,更可对低表达基因实现靶向精准分析,为神经突触组分、临床活检等稀缺样本的m6A研究提供了从单碱基精度到低输入场景的全面解决方案,引领表观转录组学研究迈向更高效率与精准度的新维度。
GLORI 2.0是基于一锅法化学脱氨基的m6A单碱基绝对定量技术,剔除G保护步骤,50°C下10分钟实现>99%未甲基化腺苷转肌苷,保留m6A位点。硼酸缓冲体系提升RNA完整性,支持10,000细胞级样本(2 ng mRNA)。检测值与预期修饰水平线性相关(r=0.9992),重复相关系数0.95。可检测超13万m6A位点,支持低表达基因靶向分析,为稀缺样本提供单碱基精度方案。
咨询微信
